Instance Verification Kit (IVK)

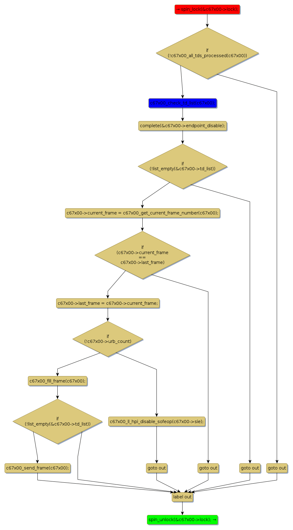
spin lock @ [28868+25+/linux-3.19-rc1/drivers/usb/c67x00/c67x00-sched.c]
Instance Signature: lock

The Matching Pair Graph:


Function Name
Control Flow Graph (CFG)
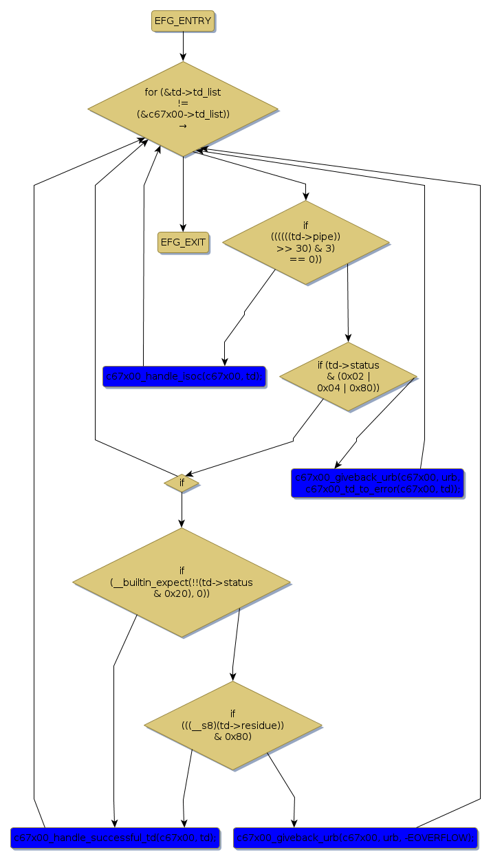
Events Flow Graph (EFG)
Source Correspondence
c67x00_add_iso_urb [19747+18+/linux-3.19-rc1/drivers/usb/c67x00/c67x00-sched.c]
c67x00_check_td_list [25944+20+/linux-3.19-rc1/drivers/usb/c67x00/c67x00-sched.c]
c67x00_do_work [28823+14+/linux-3.19-rc1/drivers/usb/c67x00/c67x00-sched.c]
c67x00_giveback_urb [12976+19+/linux-3.19-rc1/drivers/usb/c67x00/c67x00-sched.c]
c67x00_handle_isoc [25243+18+/linux-3.19-rc1/drivers/usb/c67x00/c67x00-sched.c]
c67x00_handle_successful_td [24305+27+/linux-3.19-rc1/drivers/usb/c67x00/c67x00-sched.c]